Defining HubSpot Architecture
Defining the different object types in HubSpot that Back Office Roles interact with in HubSpot.

Download Diagram File Link
Core Objects
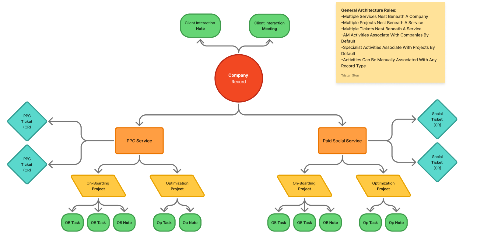
Company: The top-level record representing each client account. All Services, Projects, and Account Manager activities nest beneath the Company record.
Service: Represents a specific service line the client uses (PPC, Paid Social, etc.). Services nest beneath Companies and contain all Projects and Tickets for that service type. Services act as a central record in HubSpot architecture from which other objects can be accessed.
Optimization Project: Ongoing project for managing active client campaigns. Contains recurring optimization tasks and notes for campaign maintenance and performance improvement.
On-Boarding Project: Defined client project for initial campaign builds. Contains all build tasks, setup work, and documentation needed to launch new campaigns.
Tickets
Tickets: Used to request work from other users in HubSpot. They function as a formal request system for tasks that fall outside standard project workflows and are associated to services Services. Ticket record themselves track the entire lifecycle of the request from submission through completion.
Currently, Change Requests are the primary ticket types in use, but the ticket system is designed to expand as additional request types and workflows move into HubSpot.
Activities
IMPORTANT: While activities associate with specific record types by default, they can be manually associated with any record type when needed for workflow flexibility.
Note: Documentation logged by team members to record work completed, client communications, or other important information. Different note types automatically associate with specific records: Client Interaction Notes generally associate with Companies, Optimization Notes generally associate with Optimization Projects, and On-Boarding Notes generally associate with On-Boarding Projects.
Meetings: Meetings are logged by Account Managers to record client calls and check-ins. In many cases, Meeting activities, and the summaries within, are automatically generated via Zoom Revenue Accelerator.
Tasks: Work assignments for team members with due dates and completion tracking. Some tasks are automatically generated, such as On-Boarding and Optimization tasks, while others are manually generated by users, such as check-ins or follow-ups. By default, auto-generated Optimization Tasks associate with Optimization Projects and auto-generated On-Boarding Tasks associate with On-Boarding Projects.